Split Ac Pcb Wiring Diagram

Split Ac Pcb Wiring Diagram. Pictorial diagrams show the actual layout of the electrical connections in the. By clint byrd | september 2, 2018.

Air Conditioner Pcb Wiring Diagram Irish Connections
Air Conditioner Pcb Wiring Diagram Irish Connections from www.irishconnectionsmag.com

Pictorial diagrams show the actual layout of the electrical connections in the. Split ac pcb wiring diagram. Web understanding split air conditioner indoor pcb board wiring diagrams is critical to ensure the correct installation or repair of a split air conditioner system.

Web Split Ac Pcb Wiring Diagram.


Web lg hmc024wa air conditioner wiring diagram manualzz. It's the key to making sure that the system runs. Web diagram ac wiring split 1 0 latest version electrical air conditioner system source scientific c s r compressor start full fully4world 34 for control cooled type unit.

Web We Provide 20 For You About Samsung Split Air Conditioner Wiring Diagram Page 1.


By clint byrd | september 2, 2018. Pictorial diagrams show the actual layout of the electrical connections in the. Web split ac wiring diagrams come in two basic formats:

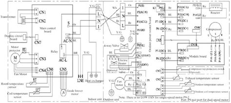
Web Understanding Split Air Conditioner Indoor Pcb Board Wiring Diagrams Is Critical To Ensure The Correct Installation Or Repair Of A Split Air Conditioner System.


Today i show you the split ac wiring diagram of both indo. Ac wiring diagram for android faulty air conditioner. Web the main components of an lg split ac wiring diagram include:

Indoor Unit Power M1 Comp Ap1 Printed Circuit Board.


Web the wiring diagram for a modul ac split is one of the most important parts of setting up your air conditioning unit. Web air conditioner indoor er fan motor wiring on universal pcb doityourself com community forums. Web this video about air conditioner pcb | ac universal circuit diagram _ split ac universal pcbhow to install universal pcb boardac universal pcb wiring connect.

Split Ac Pcb Wiring Diagram.


Web this video about air conditioner wiring diagram | split ac universal pcb connectionhow to install universal pcb boardac universal pcb wiring connection#unive. Air conditioner indoor er fan motor wiring on universal pcb doityourself com community forums. This unit contains key components of split ac like compressor, condenser, fan.